4006-508-996
当前位置:首页>新闻中心
全部 194 行业动态 0

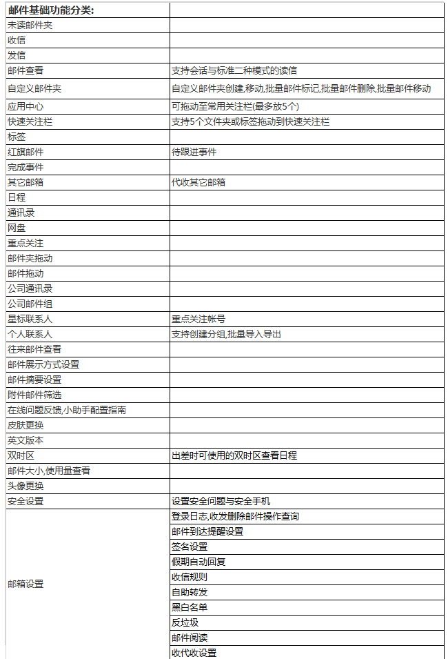
阿里邮箱功能参照

时间:2023-03-07   访问量:1447

阿里邮箱目前的基础功能如图:









说明:阿里邮箱网页版支持Chrome, 火狐, 360,IE8及以上的浏览器和macOS下的safari浏览器访问,不过为了确保使用体验,我们建议您使用Chrome浏览器进行邮箱访问。


上一篇:邮件消失在邮箱里

下一篇:特色功能说明