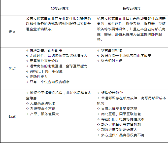
目前企业级电子邮件系统的实现方式主要有在企业内部通过部署软硬件来自行建设的“私有云”方式和通过服务租用的方式向服务运营商购买服务的“公有云”模式。那两种模式哪种更具有优势呢?

结论 :
通过对公有云和私有云两种方式的对比,公有云有着快速通入使用、服务保障性高、无隐性成本的优势;通过采购知名品牌的服务产品功能、数据安全性、系统可整合性等也会有很好的保障。
自建邮件系统(私有云)需要自己购买邮件服务器、存储设备、反垃圾网关等一系列软、硬件设备,自己配备相应的邮件管理人员,对公司的邮件系统进行管理。管理人员一般由公司的IT管理人员兼任,以后每年还需对系统进行维护升级,并需要不断培训人员以跟进邮件技术的发展。
相对于私有云,公有云不仅在一定程度上大大节省公司的运营成本,同时也为企业产品功能,数据安全性,稳定性,服务等方面提供了很好的保障与支持,因此企业邮箱建议采用“公有云”的方式部署企业对外邮件服务。
阿里企业邮箱依托阿里生态系统,基于淘宝和支付宝的安全攻防体系,从核心到外围多层防护&监控体系;成熟的数据、网络、人员安全管理。弱密扫描、垃圾邮件防范、病毒木马、网络钓鱼、账号防撞库和防暴力破解等安全威胁。阿里邮箱不止于邮箱,打造专属您的企业邮箱!
上一篇:阿里国际站教你玩转外贸邮
下一篇:邮件系统常见的安全问题及解决方案